【每日谈】价格仅为锂电的50%!资源海量+成本可控,钠电池渗透率有望快速达到30%


钠电池规模化后会有明显的成本优势,预计在储能领域大规模放量,30年渗透率有望突破30%,当前正是钠电池商业化元年。

【本文来自持牌证券机构,不代表平台观点,请独立判断和决策】

东吴证券指出,钠电池规模化后会有明显的成本优势,预计在储能领域大规模放量,30年渗透率有望突破30%,当前正是钠电池商业化元年。

1)钠电池:具备成本及低温等优势,成为锂电池的有效补充

钠离子电池工作原理与锂离子电池类似,正极采用层状氧化物、聚阴离子等体系,负极使用硬碳材料,

虽然能量密度相对偏低,但规模化后具备明显成本优势,此外具备优异的低温性能、倍率性能和安全性,是磷酸铁锂电池战略的延续,有望成为锂电池的一个有效补充。

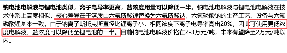
在当前锂价15万元/吨,铜价10万元/吨下,钠电池已经与锂电池平价,规模化后,成本仅为锂电池的一半。

2)有望在储能大规模放量

储能对价格波动较为敏感,碳酸锂资源主要依赖海外进口,铁锂电池的价格受锂价波动影响较大,而钠电池的原材料来源广泛,价格波动小具备稳定性,规模化后成本低于铁锂电池。

此外,钠电池具备宽温域、无记忆效应等特点,可在极寒等地区稳定运行,高倍率的特性适配数据中心备电。

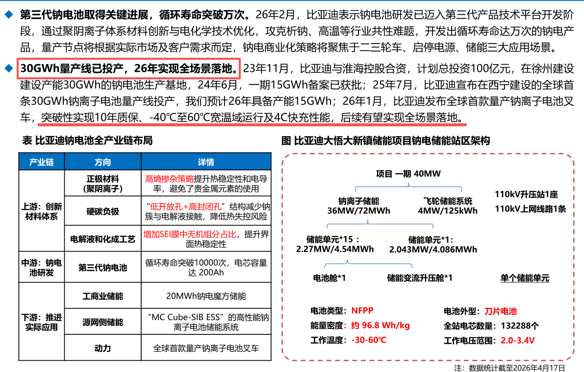
比亚迪宣称储能要发展,必须要用钠,用锂是不能够匹配的,钠电池是储能必须甚至唯一的选择,钠电池循环寿命可以达2万次,是储能天然战略的一个配对。

钠电池已完成示范验证,正快速迈向规模化商用阶段随着产业链的成熟和成本持续下降,钠电池有望在储能领域实现TWh级突破,成为新型电力系统的核心支撑技术之一。

据测算,25年钠电池出货量超5GWh,26年钠电池出货量突破15GWh,27-28年具备经济性优势,30年规模有望超500GWh,未来渗透率有望突破30%。

3)比亚迪、宁德市场都在加速钠电池商业化应用

宁德时代比亚迪凭借全产业链布局、规模化产能与技术迭代能力,稳居行业第一梯队,是钠电池产业化的核心引领者。

中科海钠、维科技术派能科技亿纬锂能、海四达、鹏辉能源、众钠能源等在技术路线、细分场景或产能建设上表现突出,形成具备竞争力的第二梯队,钠电池发展呈现百花齐放的特点。

3)拆分产业链环节,哪些受益,哪些受损?

钠离子电池材料环节中,细分赛道竞争格局分化,其中铝箔环节竞争格局最为集中,鼎胜新材绑定宁德时代一家独大。

正极环节竞争格局集中度其次,容百科技绑定宁德时代,在层状氧化物和聚阴离子体系份额均领先,层状氧化物振华新材、钠创新能源份额其次,聚阴离子珈钠能源、英钠新能源、众钠能源等份额其次。

负极环节竞争格局恶化,近年来成本大幅下降,玩家有佰思格、可乐丽、贝特瑞尚太科技璞泰来等。

电解液和隔膜环节与锂电池玩家相同。

4)核心公司梳理

第一条主线看好钠电技术领先厂商,对标:宁德时代比亚迪亿纬锂能派能科技鹏辉能源维科技术普利特

第二条看好用量翻倍的集流体环节,对标:鼎胜新材万顺新材

第三条线看好价值量高的正极环节,对标:容百科技振华新材当升科技

第四条线看好技术壁垒高的负极环节,对标:璞泰来贝特瑞杉杉股份元力股份圣泉集团

第五条线看好隔膜、电解液及添加剂,对标:恩捷股份星源材质天赐材料天奈科技,关注多氟多

研报来源:东吴证券,曾朵红,S0600516080001,资源海量,成本可控,储能发展的重要选择。2026年4月19日

*免责声明:文章内容仅供参考,不构成投资建议

*风险提示:股市有风险,入市需谨慎

本资讯中的内容来自持牌证券机构,意见仅供参考,并不构成对所述证券买卖做出保证。投资者不应将本资讯作为投资决策的唯一参考因素。亦不应以本资讯取代自己的判断。

本文内容和观点不代表选股通APP平台观点,请独立判断和决策。在任何情况下,选股通APP不对任何人因使用本平台中的内容所引致的任何损失负任何责任。

    联系微信二维码 联系微信
    回到顶部