A股五张图:陪伴,是最长情的告白


1、行情

 

早盘震荡但午后单边下跌,市场情绪依旧惨淡。

题材方面,科创板集体高开或走强,碧兴物联(一字板)、光格科技高铁电气凌志软件(炸)涨停,九州一轨松井股份光峰科技井松智能磁谷科技等集体大幅高开或冲高;

环保板块早盘冲高,启迪环境2连板,正和生态国泰环保20CM)、远达环保先后涨停,科净源清研环境等大涨;

一带一路呈现两极分化,海通发展中铁特货南矿集团高铁电气20CM)、炬申股份联合水务宁波远洋先后涨停,但新疆交建逼近跌停,中钢国际中材国际中工国际等均大跌;

午后开盘,CIPS迎来局部大幅冲高,青岛金王一度涨停,信安世纪新晨科技四方精创小商品城等均大涨,但此后都冲高回落;

此外,次新股、无人驾驶、天然气、物流等盘中均有局部异动表现,医药产业链、AI产业链、超导、券商等跌幅居前。

截至收盘,沪指、深成指、创业板指分别收跌1%1.75%1.31%,两市近4000股下跌1000余股上涨,同时北向资金连续10个交易日净流出

2、科创板

 

昨天光看回购潮了,但没注意大部分都是科创板公司。

科创板刚过了四周年,加上不约而同的批量的回购,于是昨晚市场上不少人开始猜测,是不是会有降低科创板的门槛政策要出台了。

今日科创板迎来了局部大幅高开。

碧兴物联直接一字板全天,光格科技大幅高开开盘秒板;

高铁电气凌志软件(炸)涨停,九州一轨松井股份光峰科技井松智能磁谷科技等集体大幅高开或冲高。

由于没有科创板指数,只好看看科创板ETF和科创50的表现,两者均高开超1%,但开盘后也都是高开低走,最终集体收绿。

今天受资金开盘追捧的,要么是近端的次新科创板,要么是叠加近期热点的如高铁、机器人、金融等。

至于碧兴物联简直就是天选之子,此前在走妖的三个新股里是最弱的一个,盟固利20CM二连板带动节奏,而碧兴物联近两个交易日累计涨幅仅有6.6%

此前弹性相对较弱是其科创板属性,而今天直接一字补涨也正是因为其科创板属性。

碧兴物联:换个赛道,世界更美好!

威力传动(今日涨停):好好好,盟哥碧哥,你俩谁涨都好!

3、一带一路

 

一带一路概念今日迎来两极分化走势。

海通发展中铁特货南矿集团高铁电气20CM)、炬申股份联合水务宁波远洋先后涨停;

长久物流上午一度拿下43板,带动三羊马等物流板块跟涨;

另一边,新疆交建逼近跌停,中钢国际中材国际中工国际等均跌幅居前。

此外,今日午后从一带一路中衍生的CIPS概念迎来局部爆发,青岛金王一度涨停,信安世纪新晨科技四方精创小商品城等均大幅冲高,但此后也都大幅回落。

一带一路上午一度涨近1%,此后单边回落,最终收跌0.43%

板块内航运(叠加航运指数期货上市)、高铁、物流、CPIS较为活跃,而基建方面则跌幅居前。

我也是有点醉了,话说这新疆交建虽然看起来确实有潜伏盘,但这个题材明显都还没迎来爆发,就一个涨停的获利区间,都能给砸成这样?

昨天我还听到不少人吹新疆交建多么多么正宗,今天就直接捐款跑路了……

你家以前是开健身房的?

4、政策

 

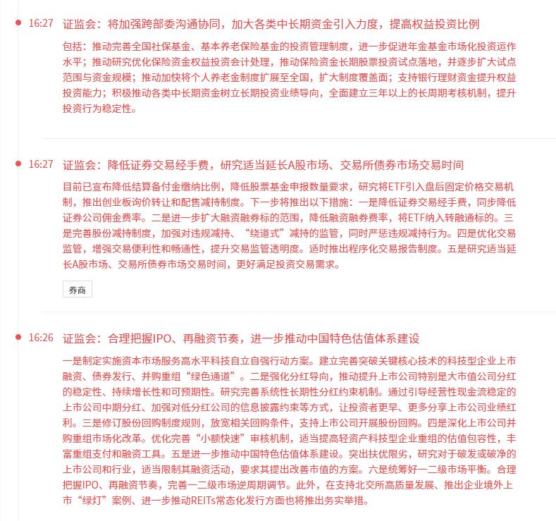
今日盘后传来重磅消息,证监会有关负责人就活跃资本市场、 提振投资者信心答记者问。

内容比较多,就罗列一些比较重要的点:

始终坚持科学合理保持IPO、再融资常态化,同时充分考虑二级市场承受能力,加强一、二级市场的逆周期调节,更好地促进一二级市场协调平衡发展。市场会感受到这种变化;

放宽相关回购条件,支持上市公司开展股份回购;

降低证券交易经手费,同步降低证券公司佣金费率;

加强对违规减持、“绕道式”减持的监管,同时严惩违规减持行为;

从历史情况看,调整证券交易印花税对于降低交易成本、活跃市场交易、体现普惠效应发挥过积极作用。有关具体情况建议向主管部门了解;

现阶段实行T+0交易的时机不成熟;

在杠杆风险总体可控的前提下,研究适度降低场内融资业务保证金比率。

对于大家比较关系的话题,IPO、再融资方面并没有明确的态度,“逆周期调节”大概就是行情不好的时候少发一些,行情好的时候多发一些

税收方面,减少了经手费和佣金费率,但印花税方面得问其他部门。

除此之外,我最关心的一点是“研究适当延长A股市场”……

A股:陪伴,就是最长情的告白!

5、ST西发

 

随着今日午后行情的持续走弱,ST西发放量炸板,最终吞下了“天地板”。

ST西发走势较为相近的ST泛海此前也是连续6个涨停板,今日也是跟随ST西发炸板,也同样吞下“天地板”。

如果不是今天ST西发的炸板,我都还没发现目前的A股市场居然还有这种牛股?

ST西法从7月下旬一字板启动,此后连续45°角连涨,截止昨日收盘涨幅高达125%

我对ST股向来不是很了解,有人说重整预期如何如何,有人说是某某游资联手某某游资合力做的,反正走妖的股票背后通常什么样的故事都有。

虽然在这两个天地板的影响下,全天单边走强的ST板块也于午后跳水,但本月的ST板块确实始终保持逆势走强的。

看着这段时间满屏满屏的绿,我忍不住想问一句:

西八!到底怎么才能买到西发?

*免责声明:文章内容仅供参考,不构成投资建议

*风险提示:股市有风险,入市需谨慎

本资讯中的内容来自持牌证券机构,意见仅供参考,并不构成对所述证券买卖做出保证。投资者不应将本资讯作为投资决策的唯一参考因素。亦不应以本资讯取代自己的判断。

本文内容和观点不代表选股通APP平台观点,请独立判断和决策。在任何情况下,选股通APP不对任何人因使用本平台中的内容所引致的任何损失负任何责任。

    联系微信二维码 联系微信
    回到顶部